Ingredients Feedback Science Toys
  Science Blog  

Ingredients --

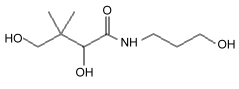
Panthenol

Chemical Formula:

Synonyms

Vitamin B5

Description

Panthenol is the alcohol form of pantothenic acid, more familiar as Vitamin B5. In a living cell, panthenol is converted to pantothenic acid, which then becomes an important part of the compound "Coenzyme A", which is important in cellular metabolism.

In hair, which contains no living cells, it remains as panthenol.

Because it could become a vitamin if it were ever to get to a living cell, it is marketed as a "provitamin", even though its effects as a vitamin are never used.

Uses

Because panthenol binds well to hair follicles, and attracts moisture from the air, it is a moisturizing agent used in shampoos and conditioners. It lubricates the hair without feeling greasy. It smoothes roughened hair surfaces, making them shiny and easier to comb.

Panthenol does not "nourish" hair. It coats it to make it slippery.


panthenol: InChI=1/C9H19NO4/c1-9(2,6-12)7(13)8(14)10-4-3-5-11/h7,11-13H,3-6H2,1-2H3,(H,10,14)/t7-/m0/s1/f/h10H


By Simon Quellen Field
Follow me on Google+
Find us on Google+